Pembuatan Animasi BounceBoom 3D Menggunakan Blender
Silahkan tonton video dibawah ini.
Nama Kelompok :
Klik lagi tombol “Add Modifier” dan pilih “Array”.
Setelah itu, pilih menu “Physics” di menu panel sebelah kiri, kemudian klik “Copy from active”.
Tekan tombol “Shift” + “Ctrl” + “Alt” + “C” secara bersaman kemudian pilih “Origin to Geometry”.
Posisikan semua kubus ke tengah ruangan.
Zoom out dengan cara scroll mouse dan kemudian select kubus ruangan dan klik menu “Physics”, klik “Rigid Body”, pilih tipe “Passive” di menu bagian “Type :” setelah itu pilih “Mesh” di menu bagian “Shape”.
Buatlah objek kamera, dengan menekan tombol ‘Shift’ + ‘A’ kemudian pilih “Camera”.
Letakan kamera sesuai gambar diatas.
Ubah mode ke dalam mode kamera, tekan tombol “Numpad 0”.
Kemudian buat kamera lagi, dan posisikan kamera seperti gambar diatas, untuk memposisikan kamera, apabila ingin memutar kamera ke kiri atau ke kanan, tekan tombol ‘R’ + ‘Z’, ke atas atau ke bawah tekan ‘R’ + ‘X’, miring ke kanan atau kiri tekan ‘R’ + ‘Y’.
Pilih frame awal kemudian tekan tombol ‘M’ untuk membuat marker pada frame 1, setelah itu, pilih kamera 1 dan arahkan kursor ke marker, tekan tombol ‘Ctrl’ + ‘B’.
Pilih frame ke 90, kemudian arahkan cursor ke timeline dan tekan tombol ‘M’ untuk membuat marker. Select kamera yang mengarah ke kubus kedua kemudian arahkan cursor ke marker di timeline yang dibuat tadi dan tekan ‘Ctrl’ + ‘B’. Marker ini akan menandakan adanya perUbahan kamera dari kamera 1 ke kamera 2 pada frame ke 90.
Lakukan hal yang sama seperti dengan kamera 1, kunci posisi awal kamera 2 pada frame yang sama dengan marker.
  Diyono, Wahyu. Pengertian
dan Penjelasan Modeling, Texturing, Rigging, Lighting, dan Animasi. http://master-andro.blogspot.com/2014/11/pengertian-dan-penjelasan-odeling.html. 
Nama Kelompok :
1.      Ahmad Fauzi                                       (10115061)
2.      Andhika Andyaguna Gindray             (10115662)
3.      Arby Laitnis Mahardika                      (10115936)
4.      Arfikriawan                                         (10115950)
5.      Arnold Apriano                                   (11115042)
6.      Bella Shovia Cesara                            (11115328)
7.      Dimas Aditya Nugroho                       (11115909)
8.      Dody Aldianto                                     (12115006)
9.      Fari Andriyanto                                   (12115517)
10.  Henny                                                  (13115125)
Tema :
Animasi BounceBoom
3D yang dibuat menggunakan software blender.
ABSTRAK
Ahmad
Fauzi (10115061), Andhika Andyaguna
Gindray (10115662),
Arby Laitnis Mahardika (10115936),
Arfikriawan (10115950),
Arnold Apriano (11115042), Bella Shovia Cesara (11115328), Dimas Aditya Nugroho (11115328), Dody Aldianto (12115006), Fari Andriyanto (12115517), Henny (13115125)
PEMBUATAN
ANIMASI BOUNCEBOOM 3D MENGGUNAKAN BLENDER. 
Kata
kunci : Animasi 3D, Blender, Hiburan
Animasi
3D merupakan salah satu inovasi nyata pada bidang teknologi. Dengan bantuan
teknologi, animasi 3D yang secara keseluruhan dibuat dengan bantuan komputer
dapat menyita perhatian untuk dinikmati dan dapat mempresentasikan sesuatu
secara menarik. Animasi 3D juga banyak memberikan nilai positif, salah satunya
sebagai sarana untuk mengembangkan kreatifitas seseorang. Selain itu, animasi
3D juga dapat dijadikan lahan pekerjaan. 
Melalui animasi BounceBoom
3D ini diharapkan masyarakat dapat merasa terhibur, serta merasa tertarik untuk
mencoba membuat animasi BounceBoom 3D dengan langkah-langkah yang terdapat pada
makalah ini. 
BAB 1
PENDAHULUAN
1.1 
LATAR BELAKANG
Sekarang
ini, animasi telah berkembang dengan pesat. Terutama dengan adanya bantuan
teknologi pada komputer pembuatan animasi menjadi lebih mudah dan cepat. Bukan
hanya dari segi animasi dua dimensi tetapi juga animasi tiga dimensi. Animasi
tiga dimensi (yang seterusnya akan disebut 3D) dibuat menggunakan prinsip titik
koordinat sumbu x, y, z sehingga animasi tersebut memiliki bentuk, ruang, dan
volume. 
Animasi
3D secara keseluruhan dikerjakan menggunakan bantuan komputer. Melalui menu
gerakan dalam program komputer, keseluruhan objek bisa diperlihatkan secara 3
dimensi. Animasi 3D ini sudah banyak diterapkan di berbagai bidang, seperti
bidang pendidikan, hiburan, kesehatan, transportasi, dan lain-lain. 
Dengan
penerapan animasi 3D di berbagai macam bidang, memberikan suatu cara untuk
berinovasi dalam mempresentasikan sesuatu secara menarik. Salah satunya dalam
bidang hiburan, simulasi dari kehidupan nyata dengan animasi 3D dapat memberikan
kesan lebih nyata dan menyita perhatian untuk dinikmati. 
1.2 
BATASAN MASALAH
Berikut ini adalah
batasan masalah dalam makalah pembuatan animasi 3D bounce boom.
1.     
Apa yang dimaksud
dengan animasi 3D ?
2.     
Apa yang dimaksud
dengan software Blender ?
3.     
Bagaimana langkah
pembuatan animasi 3D bounce boom ?
1.3 
TUJUAN PENULISAN
Adapun tujuan secara umum
dari makalah ini adalah sebagai berikut.
1.     
Untuk mengetahui
apa itu animasi 3D.
2.     
Untuk mengetahui
mengenai software Blender.
3.     
Untuk memahami dan
mengetahui langkah pembuatan animasi 3D bounce boom.
BAB 2
ISI
2.1
ANIMASI 3D
2.1.1 Pengertian Animasi 3D
Animasi 3D merupakan
penciptaan gambar bergerak dalam ruang digital 3 dimensi. Hal ini dilakukan
dengan membuat frame yang mensimulasikan masing-masing gambar,
difilmkan dengan kamera virtual, dan output-nya berupa video yang sudah
di-rendering atau Realtime, jika tujuannya untuk membuat game. Animasi
3D biasanya ditampilkan dengan kecepatan lebih dari 24 frame per
detik.
Konsep animasi 3D sendiri
adalah sebuah model yang memiliki bentuk, volume, dan ruang. Animasi 3D
merupakan jantung dari game dan virtual reality, tetapi biasanya
animasi 3D juga digunakan dalam presentasi grafis untuk menambahkan efek visual
ataupun film.
2.1.2 Konsep Objek
3D
Seperti yang sudah
disebutkan di atas, objek 3D mempunyai bentuk, volume, dan ruang. Sehingga
objek ini memiliki koordinat X, Y, dan Z. Jika pada animasi 2D, objek hanya
dapat digerakkan ke dua arah, yaitu ke kanan – kiri (X) dan atas – bawah (Y),
maka berbeda dengan animasi 3D. Pada animasi 3D, objek dapat digerakkan ketiga
arah, yaitu ke kanan – kiri (X), atas – bawah (Y) dan depan – belakang (Z).
Pada umumnya objek 3D
memiliki sub objek berupa elemen-elemen pembentuk objek tersebut, yang
berupa Vertex, Edge, dan Face. Vertex merupakan titik
yang terletak pada koordinat X, Y, Z. Penggabungan dua Vertexakan
menjadi Edge. Tiga Vertex dan Edge yang terbentuk
dalam bidang permukaan berupa kurva tutup akan menghasilkan Face. Kumpulan
dari Vertex, Edge, dan Face akan menjadi sebuah objek utuh
yang disebut dengan Mesh.
2.2
BLENDER
Blender adalah perangkat lunak sumber terbuka grafika komputer 3D. Perangkat lunak ini digunakan untuk
membuat film animasi, efek visual, model cetak 3D, aplikasi 3D interaktif dan
permainan video. Blender memiliki beberapa fitur termasuk pemodelan 3D,
penteksturan, penyunting gambar bitmap, penulangan, simulasi cairan dan asap,
simulasi partikel, animasi, penyunting video, pemahat digital, dan rendering.
Blender dirilis pada bulan Oktober 2002 dengan ketentuan GNU (General
Public License), sejak saat itu juga bermunculan investor sehingga semakin
berkembang menjadi software pembuat animasi 3D yang handal dan populer seperti
sekarang ini. Contoh mega proyek yang pernah dibuat dengan Blender 3D yaitu:
pembuatan movie "Elephant Dream", pembuatan Game
"YoFrankie!", Film Pendek "Sintel", dan Pembuatan Peach
"Big Buck Bunny".
2.2.1. Modeling
Proses ini adalah proses
pembuatan model objek dalam bentuk 3D di komputer. Model bisa berupa karakter
(makhluk hidup), seperti manusia, hewan, atau tumbuhan; atau berupa benda mati,
seperti rumah, mobil, peralatan, dan lain-lain. Model harus dibuat dengan
mendetail dan sesuai dengan ukuran dan skala pada sktesa desain/model yang
telah ditentukan sebelumnya sehingga objek model akan tampak ideal dan
proporsional untuk dilihat.
2.2.2. Texturing
Proses ini adalah proses
pembuatan dan pemberian warna dan material (texture) pada objek yang telah
dimodelkan sebelumnya sehingga akan tampak suatu kesan yang nyata. Pemberian
material atau texture pada objek 3D akan mendefinisikan rupa dan jenis bahan
dari objek 3D. Material atau texture dapat berupa foto atau gambar yang dibuat
dengan aplikasi software 3D, seperti 3ds max, Maya, dan lain-lain, atau dengan
bantuan software digital imaging, seperti photoshop, photoPaint, atau Gimp.
2.2.3. Rigging
Proses ini adalah proses
pembuatan tulang pada object
2.2.4. Lighting
Lighting adalah proses
pembuatan dan pemberian cahaya pada model sehingga diperoleh kesan visual yang
realistis karena terdapat kesan kedalaman ruang dan pembayangan (Shadow) objek.
Tanpa adanya lighting, maka objek 3D anda menjadi tidak menarik dan juga tidak
realistis.
2.2.5. Animation
Animation adalah proses
pembuatan animasi untuk model. Animasi dapat berupa gerakan, baik itu gerakan
objek/model atau gerakan kamera untuk menciptakan animasi walktought, animasi
flythrough, dan lain-lain. Anda dapat menentukan arah dimulainya suatu gerakan
animasi yang, tentu saja disesuaikan dengan storyboard yang telah dibuat pada
tahap pre production. 
2.3
LANGKAH PEMBUATAN ANIMASI 
Berikut ini adalah langkah-langkah pembuatan animasi
3D.
Pertama-tama buka aplikasi Blender,
kemudian di 3D View terdapat object berupa kubus, besarkan kubus tersebut
dengan meng-klik kubus dengan tombol mouse kanan dan kemudian menekan tombol
‘S’ di keyboard menjadi seperti gambar dibawah ini.
Fungsi nya kubus ini adalah untuk sebuah
ruangan. Setelah object di scale, sama ratakan bagian bawah kubus dengan
grid dengan menekan tombol ‘G’ + ‘Z’ yang fungsinya untuk memindahkan objek
secara vertical.
Setelah itu buat object di dalam kubus
tersebut, object yang akan di buat adalah sebuah kubus. Tekan tombol ‘Shift’ +
‘A’ kemudian pilih “Mesh” dan pilih “Cube”, setelah itu, ratakan bagian bawah
kubus dengan bagian bawah kubus yang dijadikan ruangan dan tempatkan kubus itu
di pojok kubus ruangan seperti ini.
Buat lagi
kubus kedua seperti itu, dengan cara menduplikat kubus yang dibuat tadi,
caranya klik kanan kubus tersebut kemudian tekan  tombol ‘Shift’ + ‘D’, setelah itu tekan
tombol ‘G’ + ‘X’ atau ‘Y’ tergantung posisi objek untuk memindahkan objek
duplikat tadi ke samping, dan tempat kan objek kubus duplikat tersebut di pojok
kubus yang berlawanan
dengan objek kubus yang tadi dibuat.
Kemudian duplikat lagi objek tersebut, dan pindahkan objek duplikat nya ke
tengah ruangan, hasil akan seperti ini.
Setelah itu, select objek yang ada
di tengah ruangan dengan meng-klik tombol kanan mouse pada objek kubus
tersebut, pilih “Object Modifiers” di panel sebelah kanan yang di tunjuk
panah nomor 1, kemudian klik “Add Modifier” dan pilih “Array”.
 Di kolom count, masukkan angka ‘5’,
kemudian isi kolom “X” di “Relative Offset” dengan jumlah ‘1,020’.Klik lagi tombol “Add Modifier” dan pilih “Array”.
Di kolom count, masukkan angka ‘5’,
kemudian isi kolom “Y” di “Relative Offset” dengan jumlah ‘1,020’.
Klik lagi tombol “Add Modifier” dan
pilih “Array”.
Di kolom count, masukkan angka ‘5’,
kemudian isi kolom “Z” di “Relative Offset” dengan jumlah ‘1,020’.
Setelah itu klik “Apply” untuk semua Array
Modifier. 
Ubah mode menjadi ‘Edit Mode’ dengan
cara menekan tombol ‘Tab’ di keyboard, kemudian tekan tombol ‘P’ dan pilih “By
loose parts”.
Ubah mode menjadi ‘Edit Mode’ dengan
cara menekan tombol ‘Tab’ di keyboard, kemudian tekan tombol ‘P’ dan pilih “By
loose parts”. 
Select semua kubus yang ditengah dengan cara menekan
tombol ‘Ctrl’ + ‘B’ , drag ke seluruh kubus yang ditengah. 
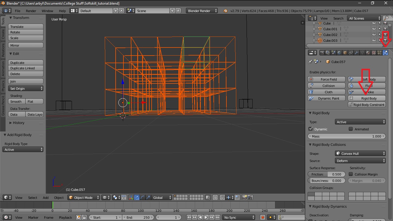
Klik menu “Physics” kemudian klik “Rigid Body”, pilih tipe “Active” di menu bagian “Type :”, dan isi
kolom Mass dengan jumlah ‘0’. Setelah itu, pilih menu “Physics” di menu panel sebelah kiri, kemudian klik “Copy from active”.
Tekan tombol “Shift” + “Ctrl” + “Alt” + “C” secara bersaman kemudian pilih “Origin to Geometry”.
Posisikan semua kubus ke tengah ruangan.
Zoom out dengan cara scroll mouse dan kemudian select kubus ruangan dan klik menu “Physics”, klik “Rigid Body”, pilih tipe “Passive” di menu bagian “Type :” setelah itu pilih “Mesh” di menu bagian “Shape”.
Buatlah objek berbentuk bola, dengan menekan tombol ‘Shift’ + ‘A’ kemudian pilih “Mesh” dan
pilih “UV Sphere”, dan letakan di atas ruangan. 
Klik menu “Physics” kemudian klik
“Rigid Body”, pilih tipe “Active” di menu bagian “Type :”, dan isi
kolom Mass dengan jumlah ‘20’. Buatlah objek kamera, dengan menekan tombol ‘Shift’ + ‘A’ kemudian pilih “Camera”.
Letakan kamera sesuai gambar diatas.
Ubah mode ke dalam mode kamera, tekan tombol “Numpad 0”.
Kemudian buat kamera lagi, dan posisikan kamera seperti gambar diatas, untuk memposisikan kamera, apabila ingin memutar kamera ke kiri atau ke kanan, tekan tombol ‘R’ + ‘Z’, ke atas atau ke bawah tekan ‘R’ + ‘X’, miring ke kanan atau kiri tekan ‘R’ + ‘Y’.
Klik icon kamera yang ditunjuk arah panah di gambar atas, kemudian Ubah
“Focal Length” menjadi ‘15’. 
Buat objek
kamera, arah kamera pada gambar diatas mengarah kepada kubus yang berada di
pojok ruangan. Arahkan kamera seperti gambar diatas. 
Buat objek
kamera, arah kamera pada gambar diatas mengarah kepada kubus kedua yang berada
di pojok ruangan. Arahkan kamera seperti gambar diatas. 
Untuk
animasi, sekarang beralih ke “Timeline”, di program Blender “Timeline”
adalah untuk pembuatan animasi, di timeline ini isinya berupa frames.
Animasi ini mempunyai jumlah 800 frame, dan 1 detik berisi 30 frame,
maka dari itu, durasi dari animasi ini adalah 800 frame : 30 frame = sekitar 26
detik. 
Select
kamera yang mengarah pada kubus pertama dan kemudian tekan tombol ‘Ctrl’ +
‘Numpad 0’ untuk menjadikan kamera yang dipilih menjadi kamera aktif pada frame
ini, dan tekan ‘I’ lalu pilih “Location” seperti di gambar. Fungsi nya adalah
untuk mengunci posisi kamera pada frame 1. 
Klik icon
kamera, dan kemudian Ubah angka di kolom end frame menjadi 800. Setelah
itu pilih frame ke 120 (detik ke 3). 
Setelah itu
gerakan kamera ke posisi seperti pada gambar di atas, kemudian tekan tombol ‘I’
dan pilih “Location”. Jadi dari frame 1 ke frame 120 (detik ke 3) posisi
kamera berubah dari posisi di frame 1 menjadi posisi yang dikunci di frame 120. Pilih frame awal kemudian tekan tombol ‘M’ untuk membuat marker pada frame 1, setelah itu, pilih kamera 1 dan arahkan kursor ke marker, tekan tombol ‘Ctrl’ + ‘B’.
Pilih frame ke 90, kemudian arahkan cursor ke timeline dan tekan tombol ‘M’ untuk membuat marker. Select kamera yang mengarah ke kubus kedua kemudian arahkan cursor ke marker di timeline yang dibuat tadi dan tekan ‘Ctrl’ + ‘B’. Marker ini akan menandakan adanya perUbahan kamera dari kamera 1 ke kamera 2 pada frame ke 90.
Lakukan hal yang sama seperti dengan kamera 1, kunci posisi awal kamera 2 pada frame yang sama dengan marker.
Pilih kamera
ke tiga yang menghadap ke arah kumpulan kubus dan arahkan cursor ke marker yang
berada pada frame 180, dan tekan ‘Ctrl’ + ‘B’ 
Ubah posisi
kamera 3 ke samping pada frame 300 kemudian kunci posisinya, setelah itu buat
marker pada frame 270. 
Setelah itu, beralih ke material. Pilih objek kubus ruangan dan kemudian
Ubah mode ke edit mode, dan pilih menu material yang ditunjuk panah, kemudian
ubah warna dengan meng-klik kolom warna di bawah “Diffuse”, dan ubah “Intensity”
di bagian “Diffuse” menjadi 1 dan ubah “Intensity” di bagian “Specularity”
menjadi 0. 
Scroll kebawah dan centang opsi “Mirror”,
isi kolom “Reflectivity” 0.5, dan isi kolom ”Amount” di bagian “Gloss”
0.93. 
Ubah mode ke
objek mode dan pilih objek kubus pertama, dan Ubah ke edit mode, setelah itu
pilih menu material dan klik tombol new. 
Pilih warna
material pertama. 
    Ubah “Intensity”
di bagian “Diffuse” menjadi 1 dan ubah “Intensity” di bagian “Specularity”
menjadi 0. 
Di menu “Shading”
ubah kolom “Emit” menjadi 2. 
Kemudian
arahkan cursor kepada kolom warna dan tekan tombol ‘I’ di keyboard pada frame
1, ini fungsinya adalah untuk mengunci warna material pada frame 1. 
Ubah warna
material, dan kemudian arahkan cursor kepada kolom warna dan tekan tombol ‘I’
di keyboard pada frame 60. 
Ubah warna
material, dan kemudian arahkan cursor kepada kolom warna dan tekan tombol ‘I’
di keyboard pada frame 85. 
Ubah mode ke
dalam objek mode, dan pilih kubus kedua, setelah itu klik menu material, dan
klik ”New”. 
Lakukan hal
yang sama pada kubus yang pertama, dan kemudian kunci warna material pada frame
90. 
Ubah warna
material, dan kemudian arahkan cursor kepada kolom warna dan tekan tombol ‘I’
di keyboard pada frame 170. 
Ubah mode ke
objek mode dan pilih semua kumpulan kubus yang berada di tengah dan lakukan hal
yang sama pada kubus yang sebelumnya, setelah itu, tekan ‘Ctrl’ + ‘L’
dan pilih “Materials”, fungsinya adalah untuk menyamakan material ke
seluruh kumpulan kubus. 
Kunci warna material pertama di frame ke
180. 
Ubah warna material, dan kemudian arahkan
cursor kepada kolom warna dan tekan tombol ‘I’ di keyboard pada frame 250. 
Setelah itu pilih menu “World”
dengan icon globe, centang opsi “Indirect Lighting” dan isi kolom
“Bounces” 1, dan klik tombol “Approximate”. 
Pilih menu “Scene” kemudian arahkan
cursor ke kolom Z pada menu “Gravity”, dan tekan ‘I’ untuk kunci besar
gravitasi pada frame ke 1. Setelah itu kunci gravitasi tersebut lagi pada frame
399. 
Pada frame 400, ubah besar gravitasi di
kolom Z menjadi 2 dan kunci besar gravitasi tersebut di frame 400. 
Ubah menjadi menu yang ditunjuk tanda panah
menjadi menu “Video Editing” kemudian klik “Add” dan klik “Sound”,
dan pilih suara latar untuk animasi ini.
BAB 3
PENUTUP
3.1
KESIMPULAN
Kesimpulan dalam makalah ini yaitu, proses pembuatan
animasi 3D diperlukan pengetahuan khusus tentang aplikasi yang dijadikan media
pembuatan animasi. Selain itu,  dalam
merancang animasi ada beberapa hal yang perlu diperhatikan yaitu objek animasi
itu sendiri, armature atau kerangka tulang dari animasi yang berfungsi agar
animasi dapat bergerak bebas, dan timeline yang berfungsi mengatur kapan objek
bergerak atau berhenti.
Demikian makalah ini disusun. Penulis memohon maaf,
jika terdapat kata atau tulisan yang kurang berkenan di hati pembaca. Sekian
dan Terima kasih. 
REFERENSI
IDS (International Design
School). Memahami lebih dalam pengertian
animasi 3d .https://idseducation.com/articles/memahami-lebih-dalam-pengertian-animasi-3d/. 
        Diakses tanggal 22 Juni 2018.
       Diakses tanggal 23 Juni 2018.































































Komentar
Posting Komentar